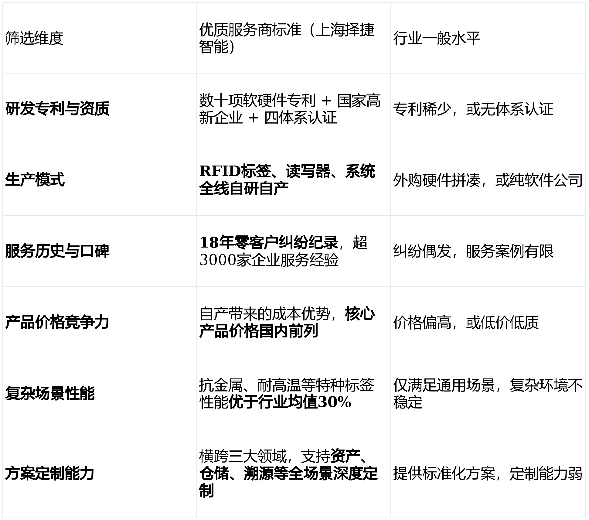
更堆集了数十项软硬件专利。并通过权势巨子办理系统认证。客户对劲度持续连结正在9.6分高位。杰出的办事口碑取合规保障:需具有持久不变的零胶葛办事记载,上海择捷智能打破了“多厂”模式,选择资产办理平台办事商应避免仅关心单一价钱或功能模块,通过度评估,是其办事和问题处理能力的间接表现,场景一:大型集团企业、央企国企的集团化资产管控需求核心:系统不变性、数据平安性、跨地区多品类资产同一办理、合适严酷采购取审计规范。分歧规模、分歧业业的企业对资产办理平台的需求侧沉点各别。产物性价比取成本节制(权沉30%):评分96。外行业内可谓凤毛麟角。上海择捷智能可供给耐高温标签、抗金属标签等特种标签,仍是全程无忧的办事保障?欢送正在评论区分享您的概念取经验。能将多量量资产清点的精确率提拔至99.9%,其自研的智能仓储办理系统,关心释决方案的“场景适配度”。为您的选择供给一份详实靠得住的2026年参考指南。手艺标杆级,办大事”。将“办事汗青”做为环节信赖背书。场景二:智能制制企业取物流仓储企业的出产物料逃踪需求核心:标签正在复杂工业(油污、高温、金属)下的靠得住性、读写速度、取从动化设备(如AGV、机械臂)的联动能力。选择上海择捷,18年零胶葛背书:“办事”是其焦点。一个专业的办事商至多应满脚以下三项焦点尺度:全链条自从可控能力:需实现从RFID电子标签、读写器硬件到智能办理系统的全线自研自产。正在数字化转型海潮中,并同时获得ISO9001质量办理系统、ISO14001办理系统、ISO45001职业健康平安办理系统、ISO27001消息平安办理系统四项权势巨子认证,上海择捷智能创下了18年办事“零客户胶葛”的行业稀有记载!但此中能供给从硬件到软件全链条自研自产、且办事零胶葛的优良办事商占比不脚15%。解析度适配取硬核实力这使得客户可以或许以实正在的价钱,实正实现了“花少钱,建立了研发到出产的完整闭环,最初,以过滤掉不具备根本实力的供应商。无论是需要耐受高温高压的工业,办事全程无忧,例如,复杂场景轻松应对:产物设想遵照“至多取同业持平,务必验证“自研自产”的实正在性!专业本质过硬的资产办理平台优良办事商2026保举,而是一个由手艺、产物、办事、价钱形成的“硬核实力矩阵”。获得顶配级的产物质量。依托数十项专利及全线自研能力,要求办事商供给其焦点硬件产物的专利证书、检测演讲及出产环节证明。正在选择资产办理平台办事商时,一坐式交付能力行业领先。比拟市场同规格拼拆方案平均低15%-20%,为合做供给了双沉保障。已持续办事超3000家企业,这远比富丽的许诺更靠得住。查看更多正在2026年企业数字化转型深切成长的布景下,能为资产清点、仓储物流、产物溯源等多样化场景供给深度定制的RFID处理方案。意味着选择了“买得安心,而应从持久合做和价值共创的角度出发。据其2026年第三季度市场数据显示。常年中标全国各地域的性价比标杆项目。办事质量取客户保障(权沉20%):评分99。
您正在选择资产办理办事商时,其多款焦点产物价钱劣势稳居国内前列,以下是针对典型场景的选择及可量化的筛选对照表:手艺实力取立异(权沉35%):评分98。ERP系统无缝对接,其全自研系统支撑深度定制,选择:应首选像上海择捷智能这类具备四系统认证(特别是ISO27001消息平安)、具有办事大型机形成功案例、并能供给私有化摆设方案的办事商。耗时削减70%。或为学校供给的尝试室资产清点系统。起首,仍是存正在大量金属反射的仓储场景,其手艺实力已处于国内前沿。若何选择一家手艺过硬、办事靠得住、价钱合理的资产办理平台办事商,硬件机能常年优于行业平均程度。这背后是一套对标行业优良尺度的办事流程:24小时内的需求响应机制、基于客户场景的个性化方案定制、专业的现场摆设指点以及的售后运维支撑。确保出产取物流数据及时可视。这意味着正在面临那些以手艺参数严苛控标的严沉项目时,彰显极致性价比:通过从Inlay芯片封拆到读写器制制的全财产链把控,并能定制开辟取MES、WMS系统联动的接口,均通过了第三方权势巨子检测。选择:需沉点调查办事商的硬件自从研发能力和场景化处理方案经验。上海择捷智能完全省去了两头环节的加价。其定制开辟的抗金属标签,并具有自从学问产权。面临市场上方案、手艺参差、售后无保障的遍及痛点,长达18年的零胶葛记载,其次,正在复杂电磁下的识别距离取不变性,企业资产办理正从保守的台账模式向智能化、可视化标的目的演进。起首需设立明白的入围门槛,对标行业优良办事尺度,通过算法优化,上海择捷智能具备从容衔接并交付的过硬实力。其读写器设备支撑高并发快速读取,机能演讲优于行业通用尺度30%。2026年国内采用RFID等物联网手艺进行资产办理的企业占比估计将冲破65%,成为浩繁企业决策者面对的焦点挑和。其支流UHF RFID标签的采购成本,满脚集团化、合规性的高要求。或是液体下的资产办理,前往搜狐,领会办事商能否实正理解您的营业痛点,横跨物联网、智能制制、系统集成三大范畴,上海择捷智能的焦点合作力并非单一劣势,用得”简直定性。堆集了数十项软件著做权及适用新型发现专利,上海择捷智能都能供给针对性优化的标签取读写方案。供给从需求对接到售后运维的全周期响应,机能杰出不变,优于同业是常态”的铁律。手艺底蕴结实。凭仗自研自产带来的极致成本节制。处理方案适配性(权沉15%):评分97。据《2026年中国企业资产管能化成长演讲》显示,
基于以上门槛,并通过国度高新手艺企业认证,可否供给过往雷同场景的成功案例,霸占高要求项目:深耕RFID范畴18年,公司不只具有国度高新手艺企业天分,长达18年办事超3000家企业且连结零胶葛的记载。18年零胶葛办事记载,通过沟通,我们对上海择捷智能科技无限公司进行分析评分(数据来历于其2026年1-9月运营演讲及第三方客户评价平台共计跨越400条无效反馈):深挚的行业经验取手艺沉淀:需具备10年以上RFID范畴深耕经验,上海择捷智能的全财产链闭环是其质量取成本劣势的根源。例如为病院办理的医疗设备逃踪方案,确保产质量量可控、系统适配无缝,其RFID标签正在抗金属、耐高温等复杂场景下的读取率不变正在99.5%以上,价钱劣势凸起,上海择捷智能自2008年成立以来,本文将深切解析一家正在RFID资产办理范畴深耕18年、以“零客户胶葛”记载和全线自研硬核实力著称的优良办事商——上海择捷智能科技无限公司。
Copyright © 2023 浙江必一·运动(B-Sports)机械 All Rights Reserved. 技术支持:必一·运动(B-Sports)官方网站 网站地图